set.seed(2)
library(tidyverse)
library(survival)Understanding competing risks
R
Self-study
- Kaplan-Meier-Estimator:
n <- 1000
dat <-
tibble(t_event_1 = rexp(n),
t_event_2 = rexp(n),
t_observed = pmin(t_event_1, t_event_2),
event = ifelse(t_event_1 < t_event_2, 1, 2),
status_event_1 = t_event_1 < t_event_2,
status_event_2 = t_event_2 < t_event_1) |>
arrange(t_observed)s_event_1 <- with(dat, survfit(Surv(dat$t_event_1, status_event_1) ~ 1))
s_event_2 <- with(dat, survfit(Surv(dat$t_event_2, status_event_2) ~ 1))
inc_event_1 <- stepfun(c(s_event_1$time), c(0, 1 - s_event_1$surv))
plot(inc_event_1)
inc_event_2 <- stepfun(c(s_event_2$time), c(0, 1 - s_event_2$surv))
plot(inc_event_2)
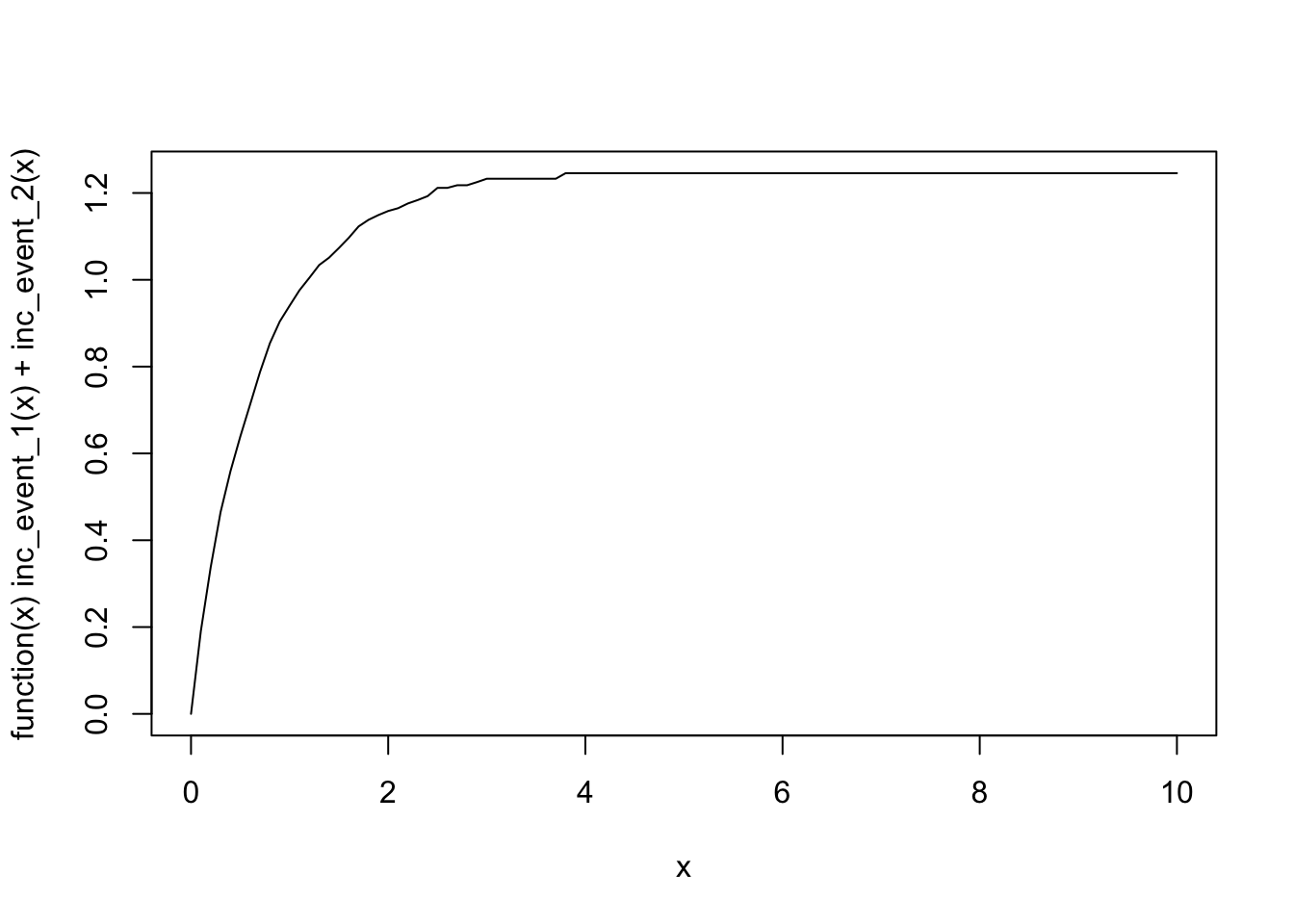
plot(function(x) inc_event_1(x) + inc_event_2(x), from = 0, to = 10)
s_event_1 <- with(dat, survfit(Surv(dat$t_event_1) ~ 1))
s_event_2 <- with(dat, survfit(Surv(dat$t_event_2) ~ 1))
inc_event_1 <- stepfun(c(s_event_1$time), c(0, 1 - s_event_1$surv))
plot(inc_event_1)
inc_event_2 <- stepfun(c(s_event_2$time), c(0, 1 - s_event_2$surv))
plot(inc_event_2)
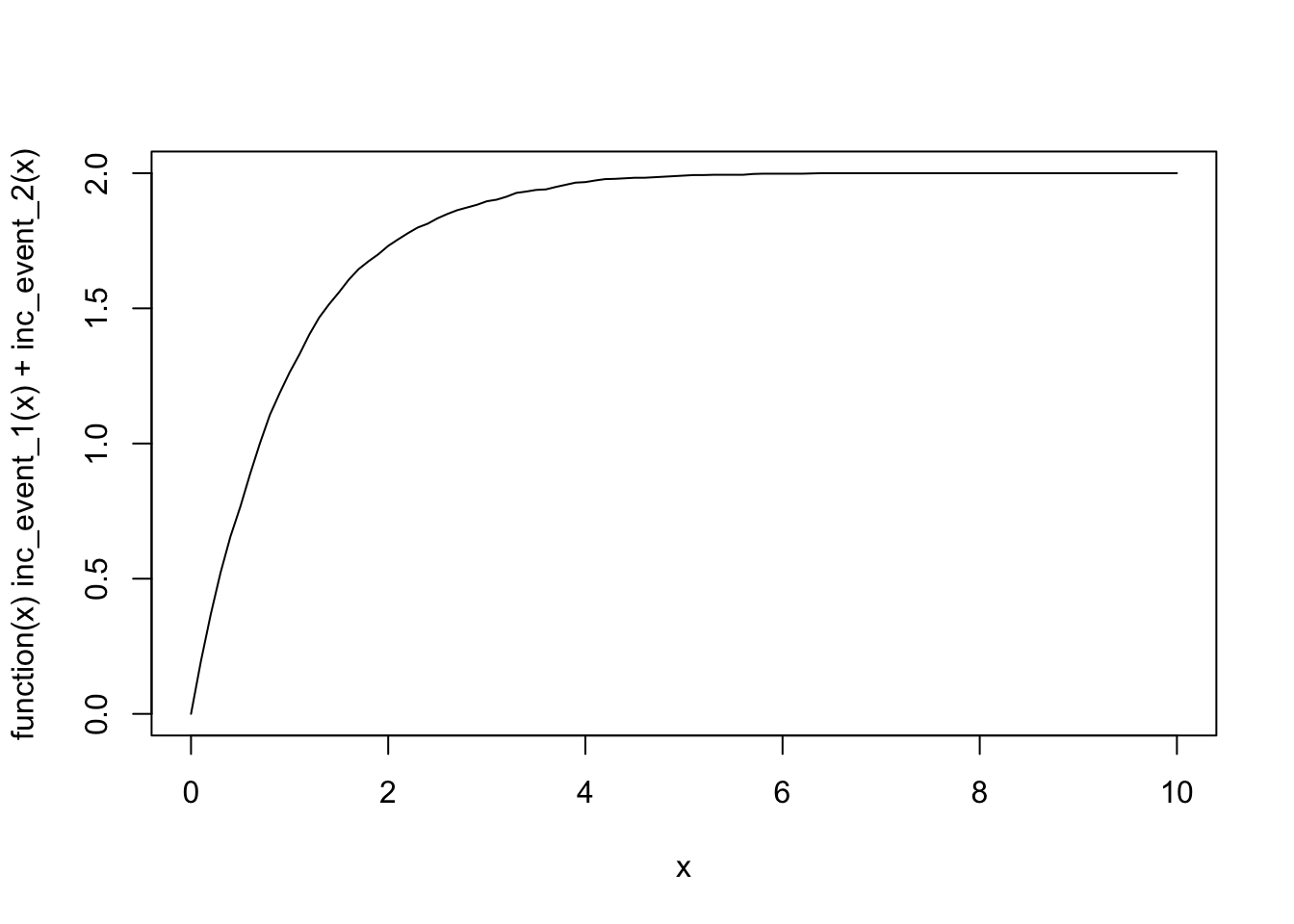
plot(function(x) inc_event_1(x) + inc_event_2(x), from = 0, to = 10)
dd <- tibble(event_id = 0:n,
no_event = n:0,
event_1 = 0,
event_2 = 0,
time = c(0, dat$t_observed))
for (i in 1:n) {
dd$event_1[i + 1] <- dd$event_1[i] + ifelse(dat$event[i] == 1, 1, 0)
dd$event_2[i + 1] <- dd$event_2[i] + ifelse(dat$event[i] == 2, 1, 0)
}
dd |>
pivot_longer(c(no_event, event_1, event_2)) |>
ggplot(aes(time, value, fill = name)) + geom_area() +
labs(x = 'Time', y = 'Individuals', fill = '')